骨骼再生是一个复杂且精细的过程,尤其在骨折发生后,机体需要通过一系列生物学反应来修复受损部位。作为NAD+的关键内源性前体,NMN在生物体内发挥着多方面的调节作用。近期,《Theranostics》期刊上发表的一项研究展示了NMN在骨折初期对骨骼再生的重要促进作用。为支持骨骼健康及加速骨折愈合提供了新的视角。

图1.NMN通过促进骨骼干细胞增殖促进骨折愈合
NMN有利成骨加速形成
研究人员首先给成年小鼠的进行了钻孔损伤模型并通过饮用水给药 NMN,并持续了4周。用显微镜扫描后,他们发现在手术后的第14天,补充NMN的小鼠骨头损伤处的钙化组织比没有补充的要多。而且,从手术后第7天到第14天,补充NMN的小鼠骨头体积和骨头占总体积的比例都比没有补充的要高。这些结果表明,补充NMN可能有助于加速骨头损伤愈合过程中的骨生成。

图2.NMN在骨缺损愈合过程中加速成骨
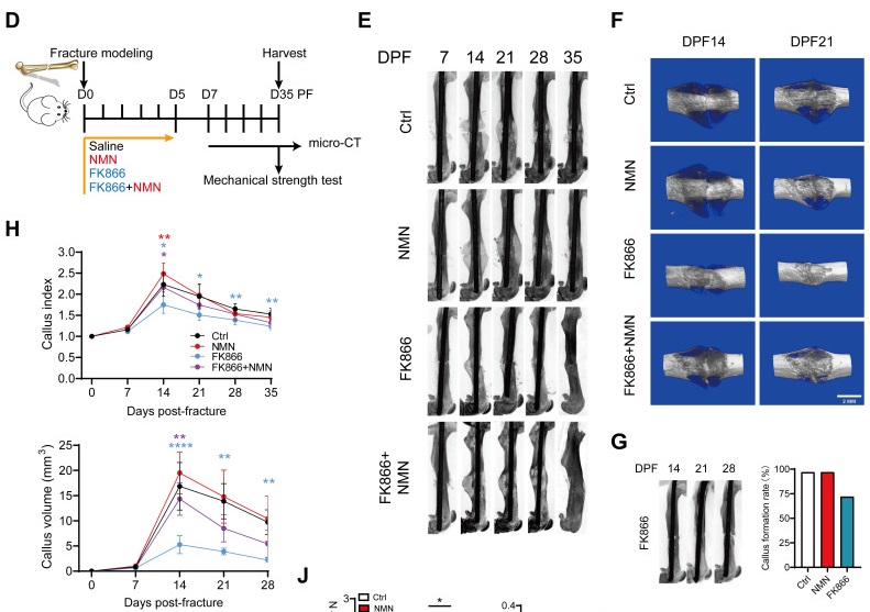
为了进一步探究NMN在促进愈伤组织形成中的治疗潜力,科研人员选取2个月大小鼠的股骨干横断骨折模型进行研究,特别是在骨折后影响软骨愈伤组织形成的关键时期(即最初6天)实施不同的治疗方案。
结果研究人员发现,NMN治疗组相比对照组显著增加了愈伤组织大小。抑制NAD合成(使用FK866)导致愈伤组织减小,但补充NMN可抵消此影响。FK866在骨折初期施用显著抑制愈伤组织形成,导致部分骨折不愈合。NMN给药还促进了新骨形成,并改善了愈伤组织内的骨小梁数量和骨密度。生物力学测试显示NMN处理改善了骨折股骨的机械强度,而FK866则损害了机械强度,但NMN与FK866共同给药减轻了不利影响。总之,NMN可能增强骨损伤后的恢复过程。

图3.改善愈伤组织内的骨小梁数量和骨密度等
鉴于FK866、NMN及其组合对骨折后6天NAD合成及愈伤组织影响不同,我们继续检查骨折股骨的愈伤组织。NMN处理组倾向形成更多软骨而非肉芽组织。FK866导致的愈伤组织减小可通过NMN缓解。组织形态学分析显示,NMN组在7天时软骨含量较高(47.5% vs 对照组38.9%),而10天和14天时差异不大。但NMN促进了新骨形成和矿化,增加了38%。因此,NMN有助于软骨形成及向新骨转化,加速骨折愈合。

图4.NMN上调NAD的含量并促进软骨愈伤组织的形成
研究还显示,与对照组相比,在接受NMN处理的小鼠中,增殖细胞核抗原阳性的细胞在骨折后7天时主要聚集于骨膜附近,远离骨折部位,表明NMN能够促进骨膜区域的细胞增殖。

图5.NMN能够促进骨膜区域的细胞增殖
此外,NMN处理后,线粒体和细胞核中的NAD合成增多,同时促进了与DNA修复、细胞生长和日夜节律相关的酶的表达。此外,NMN还上调了软骨形成的关键标志物和信号传导分子,进一步证实在软骨修复前,NMN通过增加NAD含量来促进软骨愈伤组织的形成。
进一步研究发现,在骨折后的第七天,NMN能够明显促进两种关键细胞——骨髓间充质干细胞(SSCs)和骨骼形成前体细胞(BCSPs)的增殖。其中,SSCs和BCSPs分别通过特定的细胞表面标记进行识别。当使用FK866这种药物处理时,这些细胞的数量会减少,但如果同时加入NMN,则可以恢复这些细胞的数量。不过,BCSPs分化成的骨软骨谱系细胞的比例并没有明显变化。另外,NMN还能增加其他类型的骨髓间充质干细胞,这些结果表明,NMN有助于骨折愈合,因为它能促进多种骨髓间充质干细胞的增殖。

图6.NMN促进多种骨髓间充质干细胞的增殖
之前的研究发现,一种特殊的骨骼干细胞(Gli1+ 骨膜干细胞)在骨折修复后的软骨形成中起主要作用。研究人员用一种特殊标记(EdU)的小鼠来观察这些细胞在NMN处理组和对照组中的增殖情况。结果显示,在NMN处理的小鼠中,靠近骨折部位的增殖性Gli1+ 骨骼干细胞数量更多。在骨折后7天,NMN处理的小鼠中,愈伤组织内的增殖细胞比例更高,尤其是Gli1+ 骨骼干细胞的比例也增加了。这些发现阐明了 NMN 对愈伤组织中的干细胞具有显著的增殖作用。

总的来说,该研究的主要发现是,早期短期给予NAD+的前体NMN可以激活骨髓间充质干细胞的再生能力,并在小鼠骨折模型中形成更大的软骨愈伤组织,从而促进随后的软骨内骨化。这些结果揭示了NAD+在组织修复中的潜在治疗价值。
基于这些有希望的结果,研究人员建议进一步探索NMN在预防和治疗骨质疏松性骨折方面的潜力,为改善骨骼健康和促进骨折恢复提供新的途径。
本文内容转载自学术期刊,相关信息仅做分享学习,不代表任何医疗建议用途。如有侵权,请致信本文作者删除,本文观点不代表邦泰生物立场。