你是否有过这样的经历:考试熬夜、工作冲刺后,洗头时地漏里的头发堆成小团?我国脱发人群已突破 2.5 亿,且呈现显著年轻化趋势,“压力大导致脱发” 早已不是一句玩笑。2025年11月26日,哈佛大学许雅捷(Ya-Chieh Hsu)团队发表在《Cell》上的重磅研究,终于揭开了背后的双重暴击机制 —— 压力不仅会直接 “杀死” 毛囊细胞,还会激活免疫系统,让你在未来反复遭遇脱发困扰!

应激是多种疾病的潜在风险因素,但它如何破坏组织稳态的机制长期不明。以往研究多聚焦慢周期干细胞,却忽略了高代谢活性、高敏感性的高增殖性细胞在应激下的命运调控,而毛囊作为具有周期性再生特征的理想模型(包含休止期、生长期、退行期),为解开这一谜题提供了关键线索。
PART 01
压力摧毁毛囊:两步走的 “致命攻击链”
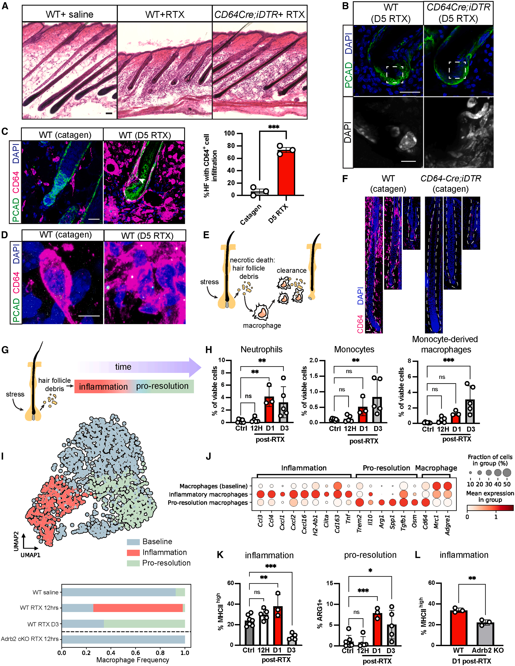
研究团队通过束缚应激、树脂毒素(RTX)诱导两种急性压力模型,完整勾勒出压力损伤毛囊的分子与细胞级联反应,核心分为 “即时破坏” 与 “长期隐患” 两个阶段。

第一阶段:交感神经主导的 “即时绝杀”
当遭遇急性压力时,身体的“应激开关”交感神经会过度激活,释放大量去甲肾上腺素(NE)。这种神经递质会精准瞄准毛囊中最忙碌的“生产工人”—— 毛囊过渡扩增细胞(HF-TACs)。
HF-TACs 是毛发生长的核心,负责快速分裂生成毛发,但它们存在致命短板:依赖氧化磷酸化供能,对能量波动高度敏感,且高表达钙通道蛋白。去甲肾上腺素会与 HF-TACs 表面的 β2 - 肾上腺素能受体(ADRB2)结合,引发细胞内钙离子急剧升高,导致线粒体功能障碍,最终引发程序性坏死。

△压力诱导毛囊细胞死亡和脱发
更关键的是,毛囊干细胞(HFSCs)却能 “幸免于难”。它们以糖酵解为主要代谢途径,能量稳态维持能力更强,还能通过切换己糖激酶亚型启动抗凋亡程序,就像躲在安全屋的储备力量。这也解释了为何部分人压力过后头发能部分再生,但新生头发常因黑色素干细胞(MeSCs)流失而变白。
实验数据显示,特异性敲除毛囊中 Adrb2 基因,可完全阻断应激诱导的 HF-TACs 死亡,印证了该通路的关键作用。
第二阶段:免疫系统埋下的 “长期追杀隐患”
如果说第一阶段是 “即时伤害”,第二阶段则是更隐蔽的 “秋后算账”。与正常退行期毛囊细胞的程序性凋亡(细胞膜完整、无炎症)不同,HF-TACs 坏死会导致细胞膜破裂、内容物外泄,引发局部炎症反应。

△压力脱发与正常脱发的区别
坏死细胞释放的碎片会被免疫系统误判为 “外来威胁”:首先,巨噬细胞会快速浸润并清除坏死碎片,促进炎症微环境向修复阶段转化;随后,cDC1 型树突状细胞会摄取毛囊来源的自身抗原,迁移至皮肤引流淋巴结进行抗原呈递,激活并扩增自身反应性 CD8⁺T 细胞。

△巨噬细胞在压力后清除坏死的毛囊细胞
这些被激活的 CD8⁺T 细胞会获得记忆表型,即使最初的压力消失、毛囊完成修复,它们也会长期潜伏在体内。当未来遭遇二次炎症刺激(如感染、紫外线照射、再次压力)时,这些 “潜伏杀手” 会迅速苏醒,精准攻击新生的 HF-TACs,导致复发性脱发,其病理特征与人类斑秃高度相似。
PART 02
关键突破:首次揭示 “神经 - 免疫 - 毛囊” 轴的致病机制
这项研究的创新性在于,首次阐明了应激不仅会导致组织直接损伤,还能通过诱导坏死性细胞死亡启动适应性免疫应答,进而引发远期自身免疫性组织攻击。其核心突破包括:
建立 “交感神经–ADRB2 信号–HF-TACs 坏死–免疫激活” 的完整通路,明确了压力与脱发的因果关系;
发现 HF-TACs 与 HFSCs 的代谢差异(氧化磷酸化 vs 糖酵解)和钙稳态调控差异,是两者应激敏感性不同的关键;
构建了无需基因改造或外源性免疫接种的自身免疫模型,仅通过生理应激即可在野生型小鼠中诱导自发性自身免疫反应,为相关疾病研究提供了高度生理相关性的工具;
拓展了神经免疫学理论框架,为斑秃、多发性硬化症、I 型糖尿病等应激相关自身免疫病提供了潜在干预靶点。
PART 03
临床启示:3 个维度科学应对压力性脱发
基于研究揭示的机制,我们可以从源头、修复、干预三个层面科学防护压力性脱发:
源头减压,切断神经激活
压力高峰期通过运动、冥想、充足睡眠平复交感神经活性,避免去甲肾上腺素过量释放。尤其要避免 “叠加压力”,在重大任务结束后及时休整,不给神经持续过载的机会。对于经常熬夜、高压工作的人群,可尝试碎片化放松,比如每工作 1 小时起身活动 5 分钟,减少神经持续紧张。
修复期防护,避免二次刺激
压力过后,毛囊处于脆弱的修复期,此时要减少染烫、过度清洁、暴晒等可能引发头皮炎症的行为 —— 这些行为会成为 “导火索”,激活潜伏的自身反应性 T 细胞。建议选择温和的洗护产品,避免频繁使用高温美发工具,外出做好头皮防晒。
靶向干预,阻断关键通路
研究提示,β2 受体阻滞剂(如普萘洛尔)可阻断 ADRB2 信号,细胞内钙螯合剂(如 BAPTA-AM)能抑制钙超载,未来有望成为靶向治疗药物。若脱发伴随头皮红肿、瘙痒等炎症反应,建议及时就医排查自身免疫问题,避免小问题拖成慢性脱发。
PART 04
结语
这项研究不仅破解了 “压力导致脱发” 的百年谜题,更让我们意识到:一次短暂的高压经历,可能在体内留下长期的免疫 “印记”。头发的脱落,或许正是身体发出的健康预警 —— 提醒我们关注身心平衡。
在脱发问题日益普遍的今天,保护头发的核心,从来不是依赖昂贵的洗护产品,而是守护身体的应激平衡与免疫稳态。下次再遭遇压力性脱发时,不妨及时给身心松绑 —— 毕竟,管理压力,就是在守护我们的健康与颜值。
参考文献:
[1] Scott-Solomon E, Brielle S, Mann AO, Khoury MJ, Peng J, Tellez L, Harrigan M, Ziogas M, Pasolli HA, Cassandras M, Getzler AJ, Freeman R, Zhang B, Shwartz Y, Agudo J, Franklin RA, Hsu YC. Stress-induced sympathetic hyperactivation drives hair follicle necrosis to trigger autoimmunity. Cell. 2025 Nov 26:S0092-8674(25)01247-4.