近日,苏州大学附属第一医院等团队在国际顶级期刊《Aging Cell》上发表了一项重磅抗衰研究。他们基于“开源增收、节流减耗”的原则,首创了一种NMN + 芹菜素联合方案(简称“N+A方案”),在动物实验中成功逆转了肌肉骨骼系统的衰老。这一“双管齐下”的策略,不仅能高效稳住体内NAD⁺储备,还能从细胞层面延缓衰老、重启骨骼肌肉的再生能力。

△图1:文献截图
PART 01
骨骼肌肉系统衰老,与NAD+代谢失衡密切相关
在老龄化身体里,软骨、骨骼、肌肉本应协同工作,却会同步出现衰退:关节软骨磨损、骨量快速流失、肌肉逐年萎缩,也就是我们常说的骨关节炎、骨质疏松、肌少症。而这一切的核心根源,藏在一个关键分子里 ——NAD+(烟酰胺腺嘌呤二核苷酸)。
NAD + 堪称细胞的 “能量核心 + 抗衰总开关”,负责细胞供能、DNA 修复、抑制衰老表型。可随着年龄增长,人体 NAD + 会出现两大危机:
合成变少:自身生产 NAD + 的能力大幅下降,“产量” 严重不足
消耗剧增:体内 NAD + 消耗酶过度活跃,把 NAD + 快速分解掉
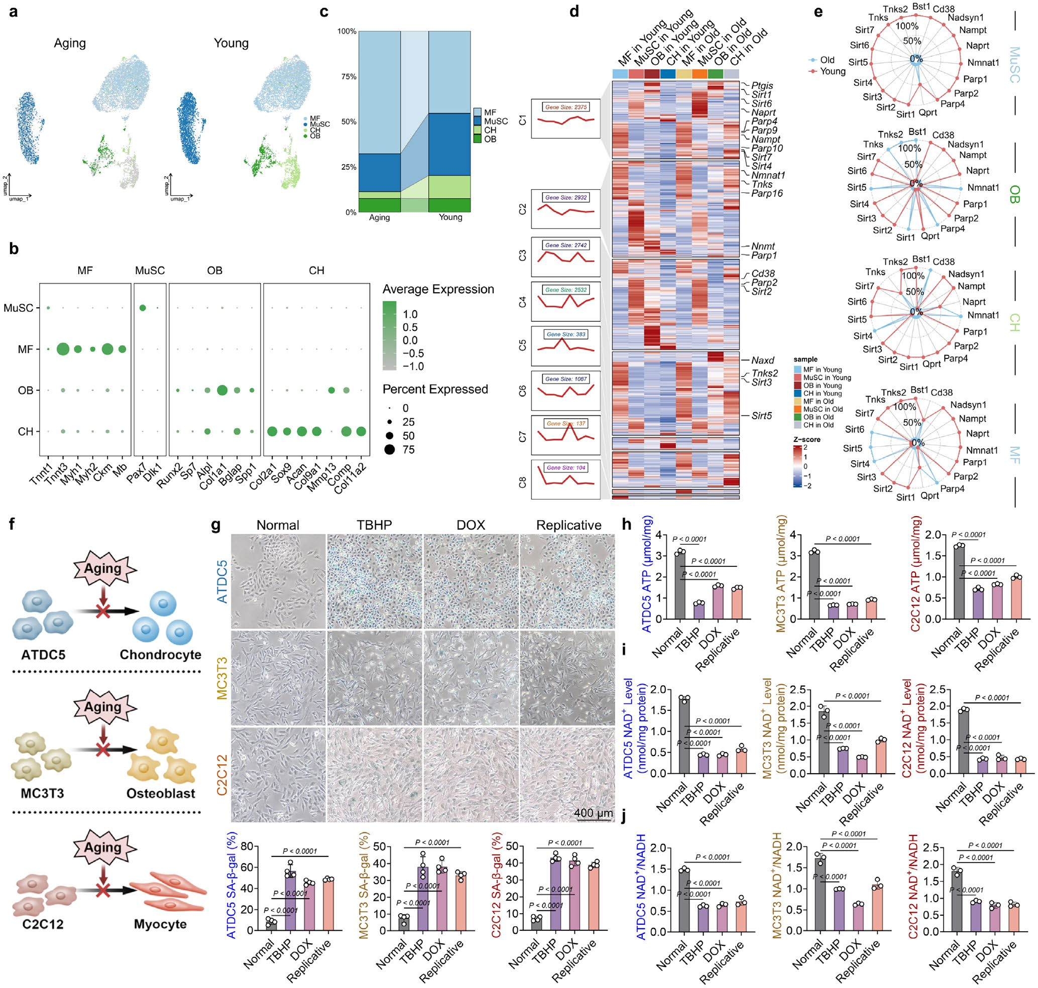
研究通过单细胞测序证实:衰老的骨骼、软骨、肌肉组织中,NAD + 水平显著暴跌,NAD + 代谢相关基因全面下调,直接导致细胞能量匮乏、骨骼前体细胞衰老失活,最终引发骨骼肌肉系统全线退行性病变。

△图2:老化肌肉骨骼系统与NAD代谢受损及NAD水平下降密切相关
简单说:NAD + 亏空→细胞衰老躺平→骨骼肌肉全面崩盘。
只补钙、补氨糖、练肌肉,没解决 NAD + 失衡这个根源,效果始终差一口气。
PART 02
“N+A”方案:开源节流,高效维持NAD+池
既然NAD+的下降有两条主要原因——合成不足和过度消耗,那最聪明的策略就是同时解决这两个问题。研究人员提出了一种名为 “N+A”的组合方案:
N(NMN):开源 —— 全力合成 NAD+
NMN 是 NAD + 的直接前体,进入人体后能快速转化为 NAD+,相当于给细胞 NAD + 池 “快充补液”,解决 “合成不足” 的问题。
A(芹菜素 API):节流 —— 阻止 NAD +被浪费
芹菜素是天然的NAD + 消耗酶(CD38)抑制剂,能精准抑制过度活跃的消耗酶,减少 NAD + 无故分解,解决 “消耗过多” 的问题。

△图3:N+A可促进衰老过程中的肌肉骨骼再生
两者联用堪称王炸:
只补 NMN = 只充电不省电,NAD + 依旧留不住;
N+A 双效协同 = 一边快充增产、一边锁量节流,NAD + 储备直接拉满!
细胞与动物实验均证实:N+A 方案提升 NAD + 水平、优化 NAD+/NADH 比值的效果,远优于单独使用 NMN 或芹菜素,是维持 NAD + 池的最优解。
PART 03
促进三系分化,重建骨骼肌肉稳态
那么,提升NAD+水平后,实际效果如何?研究者在细胞实验中惊喜地发现:N+A方案能够显著促进三种关键前体细胞的分化:
软骨前体细胞 → 分化成健康的软骨细胞,分泌胶原蛋白和蛋白聚糖,修复磨损的关节“减震垫”。
成骨前体细胞 → 分化成成熟的成骨细胞,促进钙结节沉积,增加骨密度,让骨骼更坚固。
肌肉前体细胞 → 分化成肌纤维,形成更粗壮的肌管,逆转肌肉萎缩,让你重新拥有力量。
研究在老年小鼠体内得到直观结果:
口服 N+A 方案后,小鼠软骨退化缓解、骨量显著回升、肌肉萎缩明显改善,同时运动能力、抓握力、活动距离与速度全面提升,彻底摆脱衰老带来的行动障碍。

△图4:口服N+A可预防20月龄老年小鼠的软骨损伤、骨量丢失及肌肉萎缩
一句话总结:N+A 不只是抗衰,更是直接重建骨骼肌肉系统,让身体 “骨架更稳、肌肉更壮、关节更灵”。
PART 04
SIRT3依赖性机制与肠道代谢物PHS的间接贡献
N+A 方案为何能实现如此全面的抗衰效果?研究彻底揭开了两大核心作用通路,科学逻辑闭环拉满:
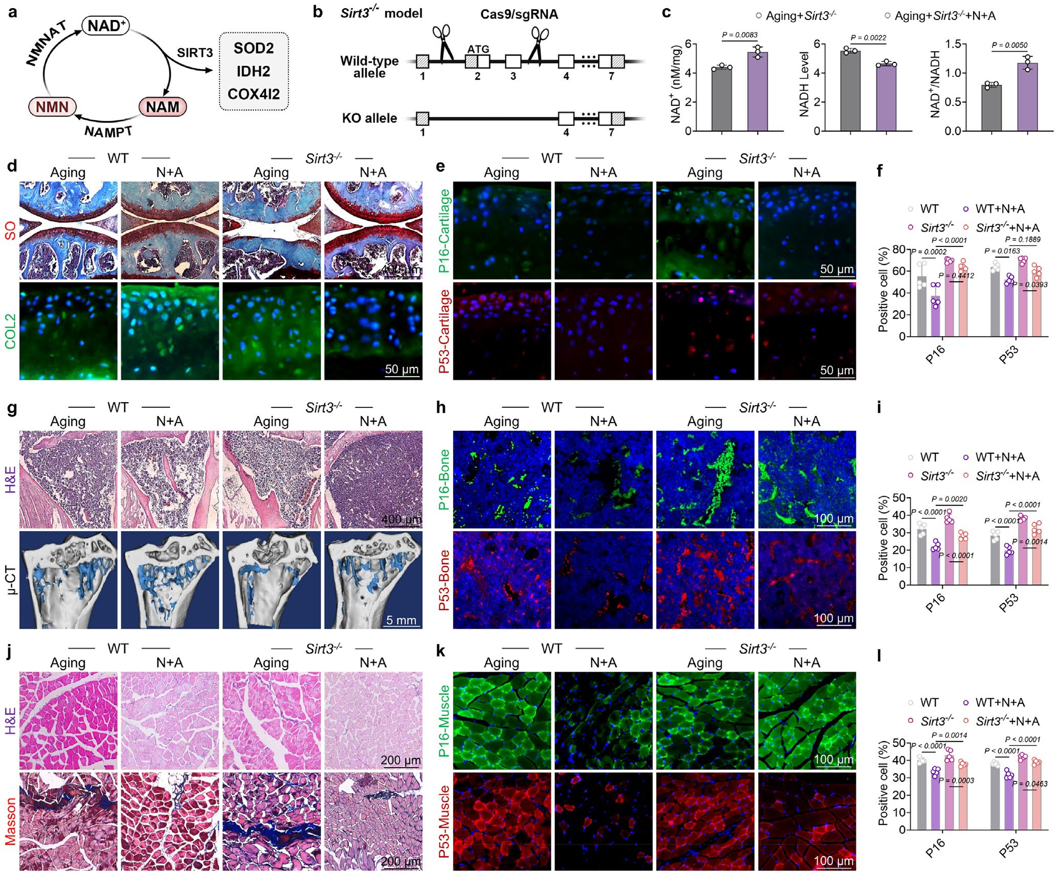
核心通路:SIRT3——NAD + 抗衰的 “直接执行者”
N+A 稳住体内 NAD + 水平后,会直接激活线粒体去乙酰化酶 3(SIRT3):SIRT3 以 NAD + 为原料,促进细胞去乙酰化修饰,从根源压制衰老表型、修复线粒体功能、抑制细胞衰老。

△图5:N+A配方通过线粒体SIRT3依赖机制缓解肌肉骨骼衰老
研究通过基因敲除实验验证:缺失 SIRT3 后,N+A 的抗衰与修复效果大幅减弱,证实SIRT3 是 NAD + 发挥骨骼肌肉保护作用的关键。
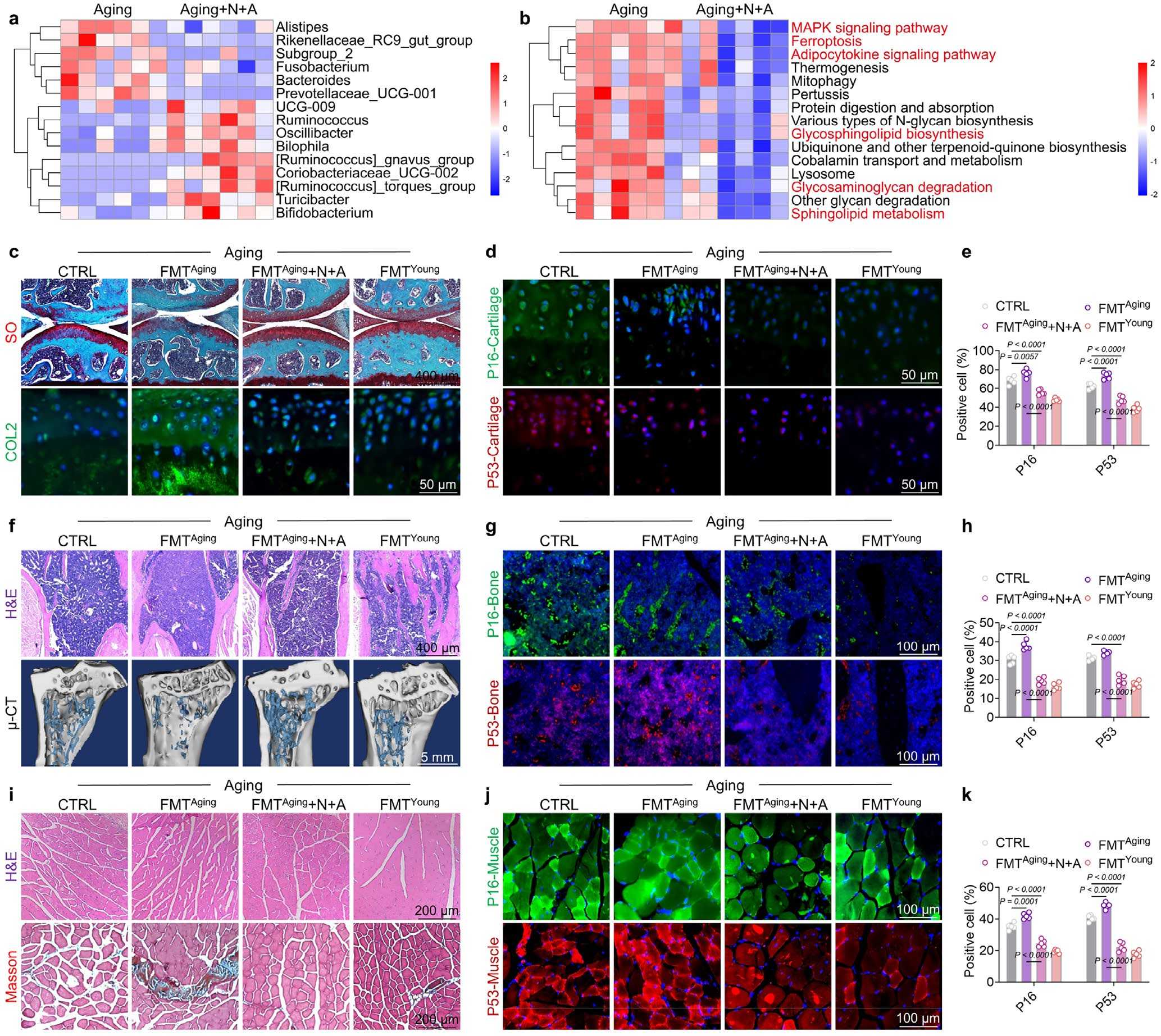
间接通路:肠道菌群→PHS—— 全身抗衰的 “隐形助力”
口服 N+A 还有一个惊喜发现:它能调节肠道微生态,显著提升Coriobacteriaceae_UCG-002、瘤胃球菌两类有益菌的丰度。这些有益菌会加速合成植物鞘氨醇(PHS),这种代谢物能进一步减轻年龄相关的退行性病变,和 N+A 形成协同作用,实现 “肠道 — 骨骼肌肉轴” 的全身抗衰。

△图6:N + A配方通过调节肠道菌群延缓组织衰老并促进再生能力
最终形成 “NAD + 提升→SIRT3 激活 + 肠道菌群优化→双重抗衰→骨骼肌肉再生”的完整链路。
PART 05
结语:科学落地,选对 NMN 很重要
这篇顶刊研究明确告诉我们:提升 NAD + 储备,是促进骨骼肌肉再生、对抗衰老退行性病变的核心策略,而 NMN + 芹菜素的 N+A 方案,具备极高的临床转化潜力。
想要落地这份科研成果,高品质 NMN是必不可少的核心原料。邦泰生物作为 NMN 领域的科研级源头企业,深耕 NAD + 相关原料研发多年,凭借全球首创的全酶法技术,打造高纯度、高活性、高安全性的 NMN 产品,与全球顶尖科研团队同步科研标准,为你把顶刊抗衰成果转化为日常可及的健康守护。
抗衰从不是盲目跟风,而是跟着顶刊研究走,选对原料、科学搭配。守住 NAD+,稳住骨骼肌肉,才能老得慢、老得健康、老得有质量。
参考文献:
Yu, J., M.Hou, Y.Deng, et al. 2026. “Double-Pronged NAD Preservation: Delaying Cellular Senescence and Initiating Musculoskeletal Regeneration.” Aging Cell25, no. 4: e70468. https://doi.org/10.1111/acel.70468.