阳光不仅是维生素D的制造者,更是你体内生物钟的“总指挥”。

在现代社会,我们平均 80% 至 90% 的时间都在室内度过 —— 办公室、家中、交通工具构成了生活的主场,自然日光渐渐成了难得的奢侈品。而与此同时,2 型糖尿病、肥胖等代谢性疾病的发病率正持续攀升,这两者之间其实藏着紧密的关联。对朝九晚五对着电脑的打工人来说,每天坐在窗边办公,让自然光洒满你的工作空间,或许能成为你改善代谢健康、控制血糖的秘密武器!

2025年12月18日,荷兰马斯特里赫特大学、瑞士日内瓦大学等多国团队联合在顶级期刊《Cell Metabolism》(IF=30.9)发表突破性研究:办公时间接触自然日光,仅需 4.5 天就能显著改善 2 型糖尿病患者的血糖控制、提升脂肪代谢新思路,也让 "靠窗工位" 成为真正的 "健康 C 位"。
PART 01
一项严谨的 "光环境对决" 实验
为了验证自然光的代谢益处,研究团队设计了严格的随机交叉试验,让 13 名 2 型糖尿病患者(平均 70 岁,BMI 30.1kg/m²)先后经历两种办公环境,以自身为对照排除个体差异:
·自然光组:办公时段(08:00-17:00)通过宽大窗户接受自然光照,光照强度随时间动态变化(150-3600lux),正午避免直射阳光
· 人工光组:同一房间的另一侧,用荧光灯 + LED 灯提供恒定 300lux 照明,模拟普通办公室环境
· 关键控制:两次干预间隔 4 周洗脱期,全程标准化饮食、作息和轻体力活动,晚间光照统一控制在低亮度,排除额外干扰
PART 02
自然光的 4 大代谢益处,颠覆认知
(1)血糖控制更平稳,正常范围时间显著延长
连续血糖监测(CGM)显示,虽然两组平均血糖水平差异不大,但自然光组患者处于正常血糖范围(4.4-7.2mmol/L)的时间占比达到 50.9%,远高于人工光组的 43.3%(p=0.036)。

更重要的是,自然光组的血糖昼夜波动幅度显著降低(p=0.010),而这种稳定性对糖尿病患者至关重要 —— 研究证实,血糖波动越小,并发症风险越低。建模分析发现,血糖波动幅度与正常血糖时间呈负相关,自然光通过稳定血糖节律实现了真正的 "精准控糖"。
(2)代谢模式优化,身体更爱 "燃脂肪"
间接测热法检测显示,自然光组的呼吸交换率(RER)更低,表明身体从 "依赖碳水供能" 转向 "高效燃烧脂肪":
· 白天脂肪氧化水平显著升高(p=0.023),尤其 13:00 时效果最明显
· 混合餐耐受试验中,自然光组餐后仍保持高脂肪氧化趋势(p=0.054)
· 血浆游离脂肪酸水平呈升高趋势(p=0.061),与脂肪代谢增强一致

这种代谢转换对糖尿病患者意义重大,不仅有助于体重管理,还能改善胰岛素敏感性,形成代谢良性循环。
(3)生物钟同步化,晚间褪黑素水平提升
作为调节昼夜节律的关键激素,褪黑素的正常分泌是代谢稳态的重要保障。研究发现:
· 自然光组晚间 21:00-23:00 的褪黑素分泌总量显著更高(p=0.029)
· 骨骼肌生物钟基因 Per1(p=0.01)、Cry1(p=0.021)表达上调
· 原代肌管培养显示,自然光组的生物钟相位提前 0.75 小时(p=0.014),且这种影响具有持久性

这表明自然光不仅调节中枢生物钟,还能重编程外周组织的分子时钟,让身体代谢节律与自然环境更同步。
(4)多组学特征改善,代谢健康全面升级
通过血清代谢组、脂质组和单核细胞转录组分析,研究团队发现自然光组呈现出 "健康代谢指纹":
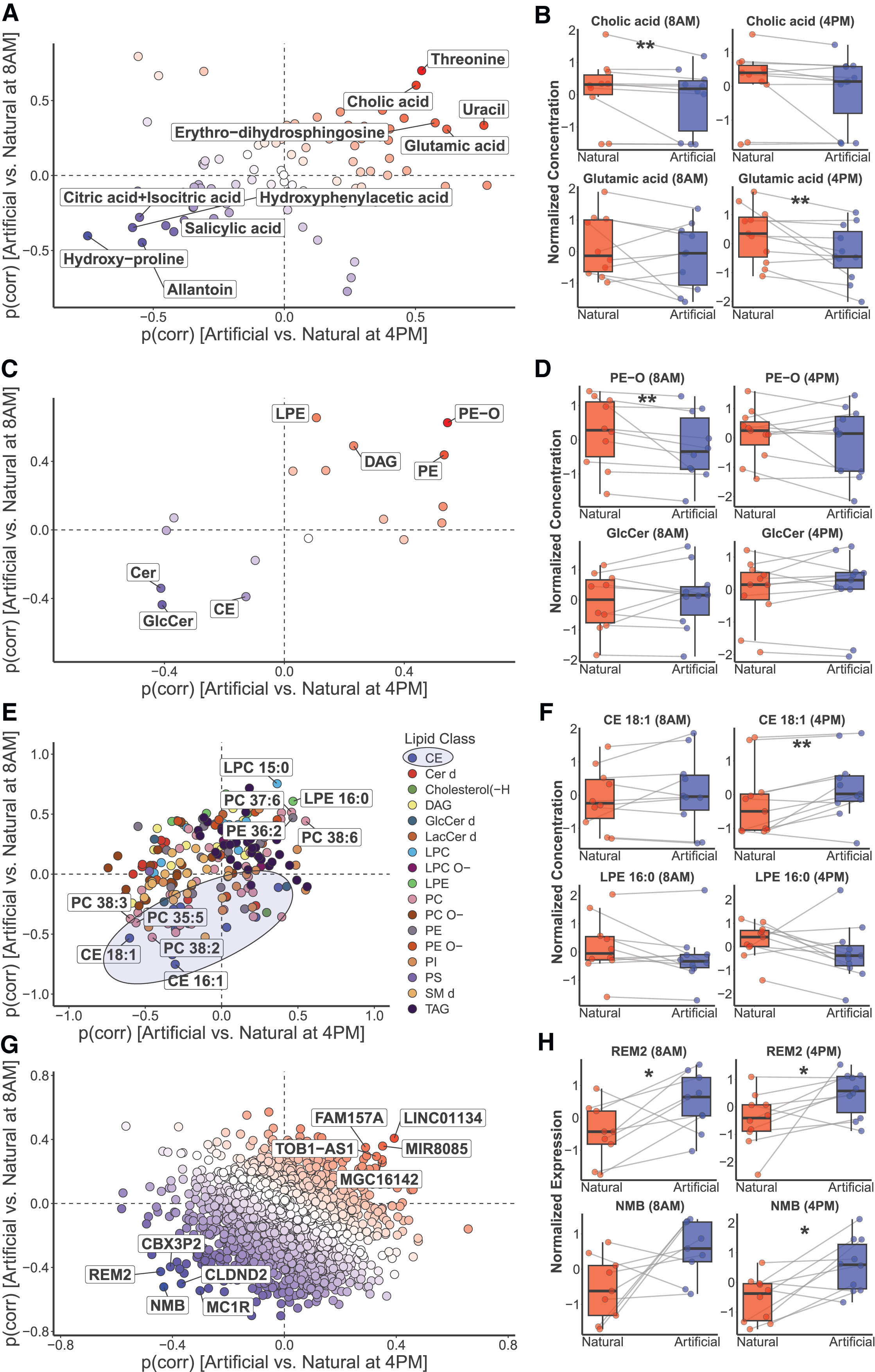
· 代谢物:苏氨酸、胆酸、谷氨酸等有益代谢物水平升高,这些物质与胰岛素敏感性改善相关
· 脂质组:醚键磷脂酰乙醇胺(PE-O)增加,神经酰胺(Cer)、胆固醇酯(CE)降低 —— 后者是糖尿病风险标志物
· 转录组:单核细胞中 LINC01134、MIR8085 等基因表达上调,涉及脂质代谢调控通路

这些多维度的分子变化,共同构成了自然光改善代谢的生物学基础。
PART 03
为什么自然光有如此神奇的效果?
研究负责人 Joris Hoeks 教授解释:"自然光是动态变化的,其强度和光谱随时间波动,这种 ' 节律信号 ' 是人工光无法模拟的。作为人体生物钟的主要 ' 授时因子 ',自然光通过同步中枢 - 外周时钟,重塑了代谢调控网络,实现了血糖控制和脂肪代谢的双重改善。"

与以往人工强光干预研究不同,本研究的人工光组采用了贴近真实办公场景的 300lux 照度,结果更具现实指导意义 —— 这意味着普通办公室的自然光暴露,就能产生显著的代谢益处。

PART 04
结语:让自然光成为你健康生活的一部分
从远古时代人类依赖阳光调节作息,到现代科学证实自然光的代谢益处,自然始终是我们最可靠的健康伙伴。一扇靠窗的工位、一段户外的步行、一次阳台的小憩,这些简单的日常选择,都在悄悄改善着我们的代谢状态。在这个追求高效便捷的时代,我们往往忽略了自然界最朴素的馈赠。其实,健康有时就藏在窗边的一缕阳光里。

让我们一起拥抱自然光,享受它带来的健康益处吧!
参考文献:
HARMSEN J F, HABETS I, BIANCOLIN A D, et al. Natural daylight during office hours improves glucose control and whole-body substrate metabolism[J]. Cell Metabolism, 2026, 38(1): 65-81.