随着健康饮食意识提升,零卡路里天然甜味剂成为关注热点。2025年6月,一项发表于国际期刊《Food Chemistry:X》的研究,系统探讨了新兴甜菊糖苷Reb-D与Reb-M对机体代谢的全面影响。研究发现,这两种新型甜味剂在体重、肝脏、脂肪、肌肉及肠道等多个关键代谢维度均未显示不良作用,展现出作为安全糖替代品的潜力。

PART 01
什么是甜菊糖苷Reb-M和Reb-D?
甜菊糖苷(俗称甜菊糖)是一种从甜叶菊中提取的糖苷,是目前应用最广泛的天然零热量糖替代品,广泛应用于食品饮料领域。在各种甜菊糖苷中,甜菊糖苷A(Reb-A)因其高甜度和低苦味特性,一度成为代糖市场的明星产品。然而,随着科技的进步,近来来发现甜菊糖苷家族中还有两位潜力新星——Reb-M和Reb-D。尽管它们在甜叶菊干叶中的含量较低(Reb-M为0.1%,Reb-D为0.2%,远低于Reb-A的2.3~3.8%),但其风味更自然,甜度更均衡,正逐步成为新一代代糖的首选。
PART 02
五大维度安全验证,放心吃甜无负担
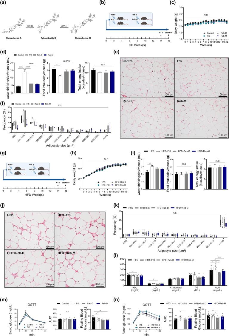
(1)体重无忧:Reb-M/Reb-D,健康不增重
研究给小鼠饮用含0.02% Reb-D或Reb-M的水,持续16周。结果发现:
无论是普通饮食还是高脂饮食,体重增长、能量摄入、脂肪堆积与对照组无差异。
Reb-D组还表现出更好的血糖与血脂指标,提示其可能具有代谢调节潜力。

△Reb-D 和 Reb-M 不会诱发或加剧肥胖
这一发现,无疑为那些既想享受甜蜜又担心肥胖的消费者带来了福音。
(2)肝脏安全:Reb-M/Reb-D,守护肝脏健康
肝脏作为人体的重要代谢器官,其健康至关重要。
研究指出,长期摄入果糖/蔗糖混合物会提升肝脏脂肪合成关键酶(ACC和FAS)的蛋白水平,有促进脂肪生成的趋势。

△Reb-D 和 Reb-M 不促进肝脂肪变性
而Reb-D和Reb-M则未显示此类作用,其效果接近普通高脂饮食组,且在雄性和雌性小鼠中结果一致,从肝脏健康角度为这两种甜味剂的安全性提供有力证据。
(3)燃脂引擎:激活棕色脂肪,助力健康减脂
研究还探究了甜味剂对棕色脂肪组织产热功能的影响。棕色脂肪组织(BAT)被誉为“燃脂引擎”,其产热功能对于维持能量平衡至关重要。

△Reb-D 和 Reb-M 对棕色脂肪组织没有影响
研究显示,在正常饮食下,Reb-D、Reb-M及果糖/蔗糖混合物均未显著改变BAT中产热关键蛋白UCP1的表达水平。但在高脂饮食条件下,补充Reb-D或Reb-M反而使UCP1蛋白表达小幅提升,表明这两种甜味剂不仅不会损害BAT的产热功能,还可能在高脂饮食背景下产生积极的调节作用。
(4)肌肉代谢:能量运作,稳如泰山
肌肉是人体的重要能量消耗器官,其代谢状态直接影响整体健康。

△摄入Reb-D 和 Reb-M不会干扰骨骼肌代谢
研究发现,与对照相比,摄入果糖/蔗糖混合物(F/S)会使肌肉中线粒体功能相关蛋白(OXPHOS)及肌肉分化标志物(MyoD)的表达增加,而摄入非热量的Reb-D与Reb-M虽也能增加某些线粒体蛋白,但并未引起肌肉分化标志物的变化。值得注意的是,Reb-D还显示出提升胰岛素信号通路活性(p-AKT/AKT)的趋势,提示其存在潜在的健康益处。综上所述,摄入甜味剂Reb-D与Reb-M并不会对骨骼肌代谢产生不良影响。
(5)肠道微生态:塑造有益菌环境,促进代谢健康
肠道微生态作为人体健康的“第二基因组”,其平衡与否直接关系到整体健康。

△摄入Reb-D 和 Reb-M可对粪便肠道菌群产生有益影响
研究指出,果糖/蔗糖混合物(F/S)会降低菌群多样性,并促使潜在有害菌(如罗布氏菌)过度生长;而Reb-D与Reb-M则能促进包括阿克曼菌在内的多种有益菌生长,并富集与产生短链脂肪酸、改善代谢相关的菌属(如Reb-M组中的粪杆菌)。此外,Reb-D与特定的益生菌(如双歧杆菌)相关联。这些结果表明,Reb-D和Reb-M有助于塑造一个更健康、更平衡的肠道微生态环境。
PART 03
展望未来:Reb-D与Reb-M,引领健康代糖新风尚
本研究系统证实了甜菊糖苷Reb-M与甜菊糖苷Reb-D在代谢多方面的安全性,表明Reb-M和Reb-D不会对体重、肝脏、脂肪、骨骼肌及肠道菌群产生不良影响。作为甜味更接近蔗糖、口感更优的新一代天然甜味剂,Reb-M和Reb-D的产业化进程正稳步推进。
值得一提的是,邦泰生物已于2025年12月获得Reb-M的食品生产许可,标志着企业在甜菊糖苷的标准化、规范化生产上迈出了关键一步,也为行业发展和健康代糖的应用提供了更可靠的支撑。
在这个追求健康与美味的时代,甜菊糖苷Reb-M和Reb-D无疑将成为我们餐桌上的新宠儿。让我们一起期待,它们为我们带来更加甜蜜、更加健康的未来!
参考文献:
Lim S, Park MJ, Yoon KN, Lee J, Matienzo ME, Hong SJ, Kim K, Baek YB, Lee CM, Kim YM, Park BS, Kim DI. Rebaudioside D and M, the next-generation sugar substitutes, do not exacerbate metabolic dysfunction in high-fat diet mice. Food Chem X. 2025 Jun 19;29:102679.